近年来校园诈骗案件屡见不鲜,骗子们的手段日渐高明,但是很多同学仍未引起重视,缺乏防范意识。而不法分子就是抓住了破绽,利用各种手段来骗取钱财和盗取重要信息。
2022下半年度,为了进一步增强学生的网络安全意识,提高同学们的电信诈骗防范能力,伟德betvlctor1946在过去的一年里推出了一系列反诈骗活动,线上和线下同步进行,大幅度减少了电信诈骗案件发生的频率,为同学们提供了一定的安全保障。
首先,我院制作国家反诈中心app下载注册教程,帮助同学们完成app的下载并开启来电预警。

其次,我院设计校园防诈小贴士,并粘贴在每个寝室的门后,帮助同学们防范和应对校园诈骗。

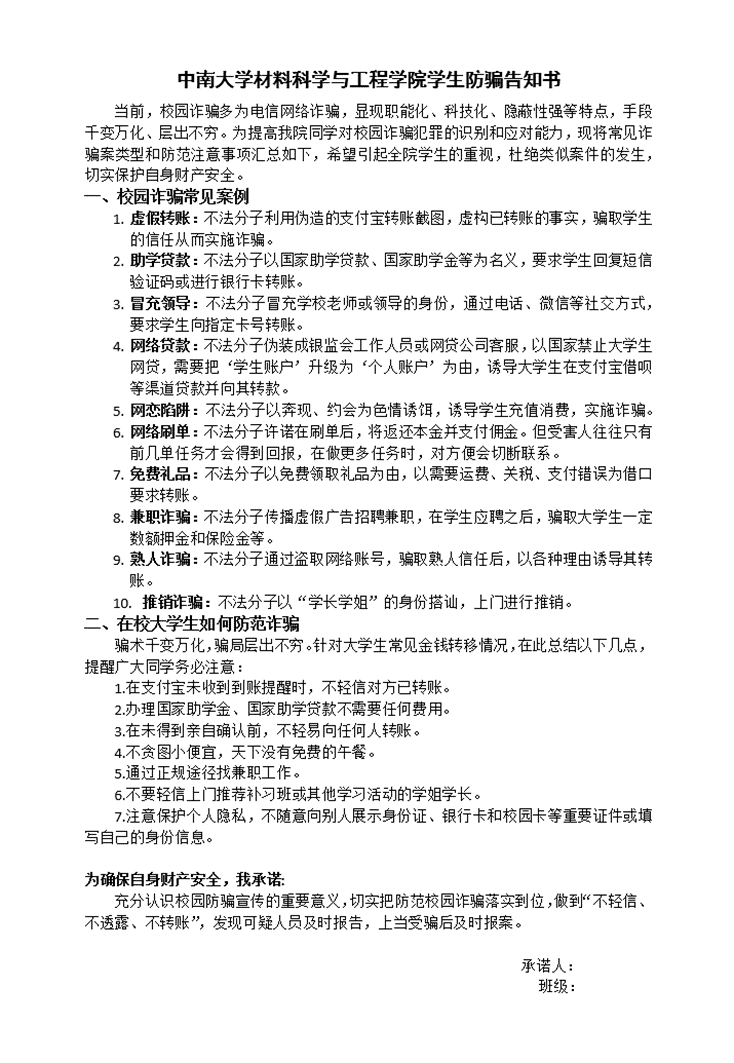
最后,我院将校园诈骗常见案例和学生防骗措施整理成伟德betvlctor1946学生防骗告知书,分发给每位同学认真阅读,并在最后的承诺部分签名。

面对防不胜防的骗局,同学们因为社会阅历略浅,防范意识稍弱,总是容易成为非法分子的优先诈骗对象。我院采取线上、线下结合形式,进行反诈骗活动,最大程度地保障了同学们的合法权益,提高了同学们的防范意识,增强了同学们的反诈骗能力。